近日,william威廉中文官网吴培熠助理教授在《电子政务》(CSSCI)发表最新研究成果《政务大模型的敏捷治理研究——基于“数据-场景”的多案例分析》。文章合作者为清华大学公共管理公司梁正教授、公司博士生申红梅。
随着生成式人工智能的发展,政务大模型通过优化决策支持、提供个性化服务等显著提升了政府治理效能,但也存在数据质量不足、模型幻觉及场景开发滞后等问题。该研究基于“数据-场景”双驱动视角,通过多案例分析方法,系统剖析政务大模型在政务服务、社会服务等场景中的应用成效与治理挑战。
该研究成果获得新一代人工智能国家科技重大专项“新一代人工智能风险防范与治理手段研究”(项目号:2023ZD0121700)、教育部人文社会科学研究青年基金项目“人工智能应用与公共服务满意度:基于中国政务服务热线的实验研究”(项目号:22YJC630157)、第九届中国科协青年人才托举工程(项目号:2023QNRC001)的资助。该研究的前期调研工作得到了相关政府部门和企业给予的大力支持。该文章曾经在公司组织的博士生沙龙和中国科协青托交流沙龙进行过交流汇报,文章作者对各位专家提出的修改建议表示感谢。
文章全文如下:

政务大模型的敏捷治理研究——基于“数据-场景”的多案例分析
吴培熠、申红梅、梁正
【摘要】政务大模型通过优化决策支持、提供个性化服务等显著提升了政府治理效能,但其应用受限于数据质量不足、模型幻觉及场景开发滞后等问题。基于“数据-场景”双驱动视角,通过多案例分析方法,选取数字政务人“小浦”、“如如”文旅大模型、“京策”政策大模型、社工AI助手“小鲸”四个典型案例,系统剖析政务大模型在政务服务、社会服务等场景中的应用成效与治理挑战。研究发现:政务大模型的效能实现需以高质量数据整合、跨部门协同机制及技术适配能力为支撑,但实践中面临数据壁垒、隐私安全风险、模型可靠性不足等挑战,敏捷治理因其动态响应、多元协同与灵活适配等特性,成为技术应用与风险防控的突破口。对此,提出提升数据质量、保障数据安全、明确场景范围等策略,旨在助力政务大模型的敏捷治理,为其高质量可持续发展和政府智能化转型提供有力支持。
【关键词】政务大模型;敏捷治理;AIGC;场景创新;数据使用;政府治理
一、引言
近年来, 以政务大模型为代表的生成式人工智能快速发展,其在政府治理领域中的广泛应用,驱动了政府决策、管理和服务方式的深层次变革,正在引领政府从数字化向智能化迈进。我国政府高度重视生成式人工智能的发展机遇和顶层设计,《“数据要素×三年行动计划(2024-2026年)》首次明确“数据×大模型”的协同机制;《国务院关于加强数字政府建设的指导意见》提出“打造主动式、多层次创新服务场景”。据相关统计,截至2024年10月,全国至少已有14个城市(包括北京、上海、广州、深圳、无锡、南京、淮安、杭州、天 津、成都、西安等)的27个部门开启了政务大模型的实 践探索。各地政府也积极出台相关政策,推动政务大 模型在实际场景中的具体部署。例如,北京、上海、金 华、成都等城市已将大模型技术应用于行政审批、智能 问答、信息录入等多个场景中,显著提升了服务效能和公众满意度。
尽管以海量训练数据为基础的政务大模型在多个应用场景中展现出广阔前景,仍然面临模型幻觉、数据质量不足、场景开发滞后等治理挑战。因此,如何在技术不确定性和复杂因素共同作用下应用政务大模型推动政府治理的智能化转型,已成为亟需解决的重要问题。《新一代人工智能治理原则——发展负责任的人工智能》将“敏捷治理”作为一项治理原则引入人工智能领域,《全球人工智能治理倡议》也明确提出要实施敏捷治理。敏捷治理作为数字时代新兴的政府治理范式,对于理解政务大模型的兴起、使用政务大模型进行政府治理以及对政务大模型进行治理具有重要的理论和实践意义。本研究基于多个实践案例,对政务大模型在不同 场景中的应用效果和问题挑战进行深入分析,并探讨如 何通过敏捷治理策略应对这些挑战,从而为政府治理的 持续优化和智能化转型提供具体路径和解决方案。
二、概念界定、文献综述与框架构建
在最广泛的意义上,案例的本质是对实际情景的描述或基于实际情景的描述。国外学者指出,应急管理中的案例分析具有整合定性和定量数据的特点,通常包括如下内容:致灾因子和脆弱性数据;灾后情况描述;对社会、政治及环境成因与后果的分析;防灾减灾建议等。这种从要素出发的界定已初步显示出应急管理研究中案例分析的独特性,而经典案例分析实际上就是这种独特性的集中体现。
目前,学界对何为经典案例并没有准确的界定。但在案例分析的开展中,研究者通常需要有目的地挑选具有典型、多变、极端、反常、关键等特征的案例进行分析。这都能够被视为界定经典案例的基础要素。笔者将应急管理研究中的经典案例分析总体界定为:一种通过将社会影响重大、研究素材齐全的突发事件作为核心案例,通过长期关注与深入分析形成连续知识生产脉络的独特应急管理研究路径。
(一)概念界定
政务大模型作为生成式人工智能在政务领域的核心应用,凭借其强大的数据处理能力、智能分析能力,成为政府治理的重要赋能工具,尤其是在行政审批、内部办公、实时感知等方面展现出显著优势。政务大模型建设既是发展中国人工智能产业的关键组成,也是实现政府治理革新的有效工具。政务大模型是指应用于政府治理领域的综合大模型,它通常具备强大的语义分析能力和深层次的理解能力,在公共服务中发挥关键作用,涵盖从数据采集、处理、分析到决策支持的全流程智能化。
政务大模型作为多模态智能体的形式出现,具备完整的架构体系,包括基础设施层、政务数据层、模型层、服务组件、能力层和应用层。政务大模型的架构设计还要考虑到人机协同、跨部门治理、政企合作和政民互动多元协同关系结构。通过大规模的数据学习与分析,政务大模型不仅能够有效解决复杂的服务问题,还能够优化服务流程、提升服务效能,是政府治理领域的“智慧大脑”。
(二)文献综述:政务大模型与敏捷治理
1.政务大模型训练的数据基础
“人工智能”实际上是算法、算力与“大数据”的有机、动态联结[8],政务大模型的有效应用建立在大语言模型基础上,其重点突出在“大”,即大量数据。现有研究表明,主流的大模型均是由数据驱动的,其运行均建立在对各类数据的收集和学习的基础上,数据是大模型竞争的关键要素,政务大模型被视为推动政府治理实现智能化转型,进而提升公共服务效能的关键技术,究其原因正是其拥有高质量、广泛的数据来源,并接受海量数据的训练,政务大模型的具体运作呈现为“输入数据-计算数据-输出信息”的流程。数据作为AI大模型的重要基础,其价值已经远远超过传统认知,数据的质量、规模和多样性直接影响AI大模型的性能发挥,对政府公共服务产生了深远影响。但是有学者指出,政务大模型的应用提高了数据处理的效率和准确性,同时也面临数据泄漏、算法滥用、决策失误、公共数据开发程度低等现实困境,而且当前语料库在数量和质量上均存在不足,难以满足快速发展的AI大模型的训练需求。值得注意的是,大模型数据输出结果可能与数据集来源相冲突,导致产生某种内源性幻觉。这些问题如果处理不当,不仅会影响模型的性能,更有可能引起法律和道德争议。
2.政务大模型落地的场景适配
场景本质是数字化、智能化转型的末端应用环节,因为任何技术的效率优势都需要通过具体的应用场景来展现。有学者指出,政务大模型赋能政府治理的场景议题涉及智能决策支持、智能公共服务、智能监管、知识管理与共享、智能协同、智能城市管理和应急管理等领域,智能治理的场景化应用是指针对特定公共服务场景所设计的应用软件和解决方案,场景化应用在政府治理领域具有重要性。有研究指出,大模型创新过程中的场景特征和作用逐步凸显。首先,应用场景建设有利于解决上一阶段数据汇聚行动和大规模数字平台建设“技术应用难”“建设周期长”等问题。其次,场景与大模型的定制化与泛化能力合理适配,特定场景为大模型定制化开发提供情景化支撑,而跨领域场景为大模型泛化能力的形成与发展提供了广阔空间。
与此同时,场景治理具有敏捷治理和价值共创的比较优势。然而,随着智能治理场景建设工作的推进,一些问题也显现出来。有学者提出,现阶段的场景化应用,只是实现了行政审批和政务服务线下流程的线上化,场景应用价值还没有完全体现,只是政务大模型等生成式人工智能与传统治理模式的浅层结合,面临政府内部场景应用开发不足、外部服务场景功能难以满足企业和公众需求等困境。也有学者强调,大模型在典型场景应用过程中,不仅面临治理策略落地实操性欠缺,同时也面临治理模式单一、场景适配程度低以及治理效果有限等问题。
3.敏捷治理:政务大模型治理的新范式
伴随政务大模型类生成式人工智能的应用普及与风险涌现,生成式人工智能治理如何有效成为了热点议题。有观点认为,政务大模型改变了生成式人工智能治理的底层逻辑,传统治理范式难以适用于生成式人工智能治理,在此背景下,强调技术发展与应用变化而灵活调整治理手段和工具的敏捷治理,成为政务大模型有效治理的突破口,以有效平衡技术应用与风险控制的需求。有学者提出,敏捷治理是生成式人工智能治理的新模式,是一套具有柔韧性、流动性、灵活性或适应性的行动或方法,是一种自适应、以人为本,以及具有包容性和可持续性的决策过程。
也有学者表示,敏捷治理是以持续、灵活、快速响应、跨部门合作、信息共享与开放等十大要素为核心思想的治理范式,与传统治理模式相比,具有治理主体、治理对象、治理工具、治理速度和治理方式等价值优势。在治理主体上,敏捷治理具有多元协同共治的特点,涵盖了协同治理与整体性治理的理论意蕴[34];在治理对象上,敏捷治理强调以人为本的发展观,关注发展的全过程;在治理工具上,敏捷治理借助大数据、生成式人工智能等技术手段;在治理速度上,敏捷治理强调快速响应和尽快适应;在治理方式上,敏捷治理倡导扬长避短,追求灵活性和持续性。
综上所述,关于政务大模型的研究主要是从技术本身、数据使用和场景应用三个维度进行理论层面的探讨,其分析范式仍较单一,就实际应用而言,将大模型与政务服务、社会治理、管理决策等关联的研究更少,且都是以某一类大模型或政府职能的某个方面为对象进行剖析,为进一步研究留下了空间。本研究以广义的政务大模型为着力点,从各类大模型的数据来源和使用场景切入,以及政府的不同职能出发,探讨发展与风险、应用与治理等问题,分析政务大模型应用过程中的成效、现实困境和所需条件,并从敏捷治理视角提出应对思路与行动策略。
(三)政务大模型的综合分析框架
政务大模型在政府中的应用,推动了政府智能化转型,并形成了一种以数据驱动、场景驱动为核心要素的新型治理能力。通过复杂场景和模态数据的动态结合,政务大模型的应用可以实现不同类型数据在多样化场景中的有效整合,从而增强公共服务的智能化水平和响应能力。
首先,根据数据来源,政务大模型的训练数据可以划分为基于政府内部的数据和基于政府外部的数据。在大模型的背景下,数据与AI大模型呈现持续改进、优化循环的动态关系。政务大模型需要大量的高质量数据来进行训练和学习,高质量的数据集是满足模型预训练、模型微调训练质量的基础。
其次,从服务场景来看,政务大模型可以分为面向内部用户与面向外部用户两个方向,这反映了模型在不同场景下的应用目标。大模型与应用场景相结合才能发挥最大效用,内部场景主要涉及业务办公、决策支持、跨部门协作等方面,外部场景主要面向公众与企业提供直接的公共服务,如智能客服、自动审批、在线政务咨询等。
然而,以政务大模型为代表的自生成、自运行、自监督大模型会放大治理的风险,这种对大模型应用风险进行治理的任务更为迫切,政府需要更加灵活应变、动态响应的技术治理思路和方法,对这些新兴的生成式人工智能进行“敏捷治理”。
为了回应发展与风险、应用与治理等关键问题,结合敏捷治理理论,构建了综合分析框架(参见图1),为有效治理政务大模型探索新的路径。敏捷治理对提升数字政府的治理效率和智能化水平具有显著作用,但少有基于敏捷治理对政务大模型等生成式人工智能优化路径的系统分析,这一缺位是本研究立意的基础。拟将敏捷治理作为一个治理策略,“数据-场景”互构作为一个分析视角,探索政务大模型应用于政府治理的影响机理和优化路径。

三、研究方法与案例来源
(一)研究方法
本研究采用多案例研究方法展开分析。由于分析应用政务大模型进行治理的成效如何很难在单个案例中全部呈现,而对多个案例进行比较和分析,更能找出案例背后的共性,增强论述的科学性和说服力,尤其适用于探索性研究中对复杂现象的机理阐释。因此,研究选取了多个案例,分别说明政务大模型在不同治理场景中的作用,可以更好地匹配本文的研究目的。
(二)案例选择
为了深入了解政务大模型在不同场景中的应用情况,研究团队于2024年6月至9月先后调研、访谈了上海浦东政务服务局、北京市政务服务和数据管理局等政务部门主要负责人,以及上海鲸邻信息科技有限公司、中关村科学城城市大脑股份有限公司等企业技术主要负责人。最终选定数字人“小浦”、“如如”文旅大模型、“京策”大模型、社工AI助手“小鲸”四个典型案例为研究对象(参见表1)。选择的依据如下:一是案例的典型性,每个案例均为所在领域的代表性实践,具有可复制的经验与创新价值。二是案例的代表性,涵盖了政务服务、政务办公、社会服务和管理决策四大政府核心职能领域,能够全面反映政务大模型在不同治理场景中的功能定位。三是案例的充分性,所选取的案例资料可获得性较高且详实,确保数据验证的可靠性。

(三)资料收集和整理
研究数据来源包括两个方面。一是半结构化访谈。围绕“政务大模型应用情况”“政务大模型的影响”“政务大模型的数据来源”和“政务大模型的应用条件”等维度设计访谈提纲,对案例相关主体(政府部门负责人、企业技术主管)进行了多次深度访谈,并根据访谈内容整理成了详实的记录文本。二是收集二手资料。针对四个案例收集了完备的政策文件和资料数据,包括调研单位提供的权威研究报告、新闻报道、日常公文、官网动态等,通过多种渠道和途径确保资料收集的精确性和充足性。
(四)访谈资料编码规则说明
为确保研究数据的可追溯性与分析透明度,本研究对访谈文本采用结构化编码规则,编码格式为 “日期-案例标识”,具体释义如下:一是日期,以“YYYYMMDD”格式标注访谈具体日期,例如“20240714”表示访谈时间为2024年7月14日;二是案例标识,采用案例名称首字母缩写,便于快速定位所属场景。例如“SZR”代表政务服务类案例“数字人‘小浦’”(ShuZi Ren)。编码示例:20240714SZR:2024年7月14日对“数字人‘小浦’”案例的访谈记录。
四、政务大模型应用于政府治理领域的多案例分析
根据数据来源(政府内部数据或外部数据)和使用场景(面向政府内部或外部用户),政务大模型可细分为四种主要类型:外部数据-外部使用型、外部数据-内部使用型、内部数据-内部使用型和内部数据-外部使用型。不同类型的大模型在政府核心职能中发挥不同作用,并在实践中不断优化迭代,根据实际调研情况,本研究重点分析了政务服务、社会服务、政务办公和管理决策四类政务大模型的典型应用。
(一)政务服务类:数字人“小浦”
“浦东新区做人工智能的场景应用有一个很好的前提和基础,是在2017年左右,推进的综合窗口改革。为了减轻企业的办事负担,中心开始探索改革如何支撑窗口人员能够有能力来处理几百项的事务。”(访谈编码:20240714SZR)浦东新区对于人工智能的应用涵盖了四个阶段的历程:第一阶段是人工智能辅助审批系统,解决的是窗口的审查能力不足问题;第二阶段是引入窗口智能帮办,解决的是企业如何准备材料的文同;第三阶段是开发了远程直达帮办,探索实现足不出户办事;远程直达帮办解决了地域空间的限制,还有一个限制没有解决——时间的限制,因此,第四阶段上线了数字人“小浦”。
“小浦”由数字人、专用人工智能及政务大模型等技术融合生成,其数据来源包括两个部分,一是上海市电子证照库、法人库获取企业基本信息数据和许可证照数据;二是区级各委办局自建业务系统获取企业相关数据。对外,“小浦”为企业群众提供7*24小时不间断的互动交流、业务咨询和智能帮办服务。针对目前“小浦”还不能完全理解并胜任的特殊需求和复杂工作,也会由人工进行人工接管,确保企业群众的事切实办好办成。
AI大模型应用对上海市政务服务的工作方式、工作内容、工作模式和组织结构产生了深远的影响。“首先,通过一系列体制机制改革,所有政务窗口统一入驻大厅,实现了业务上的集中管理和统一考核。这一改革打破了传统部门间的壁垒,促进了不同部门之间的交流和协作,为政务服务提供了更加便捷和高效的环境。其次,AI大模型的应用使得企业办事更加便捷,减少了繁琐的审批流程和等待时间,提高了审批通过率。企业可以更加专注于自身业务的发展,而不再被繁琐的政务手续所困扰。同时,技术应用还促进了政务部门组织结构的优化和考核管理的科学化。政务中心能够更全面地了解并考核公务员的工作表现,确保他们能够提供高质量的政务服务。”(访谈编码:20240714SZR)
然而,“小浦”在应用过程中面临数据使用挑战,具体来说是国家级条线业务系统中的相关业务数据的获取和共享应用机制仍有待进一步优化,在帮助企业智能生成材料过程中部分可预填的数据仍有进一步提升空间;其次是数据唯一性问题,针对来自于多部门业务系统中同一数据描述不一致的情况,需根据业务定义确定每个要素数源,确定数源的唯一性。同时,这些人工智能应用于政府部门还存在“幻觉”现象,引发公信力风险,因此要确保人工智能应用的准确度。“应对方式是,要求数字人只有在100%确定的时候才能回;目前应用过程中,是对数字人的回答是会有限制的。”(访谈编码:20240714SZR)
(二)社会服务类:如如文旅大模型
“如如”文旅大模型是中关村科学城城市大脑股份有限公司为北京市海淀区文旅局开发建设的专门针对文旅产业的游客服务大模型智能体。开发文旅大模型的契机主要源于文化旅游行业对智能化和个性化服务的迫切需求。“在传统的文旅服务中,数据利用率低、信息碎片化严重,无法为用户提供个性化的旅行建议。游客往往依赖于标准化的行程推荐,缺乏个性化的服务。随着旅游市场的不断发展和游客需求的多样化,文旅行业需要一个能够整合海量数据、进行智能分析并提供个性化服务的解决方案。‘如如’大模型的开发正是为了应对这些问题,通过大数据和人工智能技术的应用,提升文旅服务的智能化水平,为游客和行业从业者提供更精准、更贴心的服务。”(访谈编码:20240813RR)
其数据来源包括但不限于游客的行为数据、旅游景点的详细信息、文物数据、地方志数据、金融办数据、交通及住宿的实时数据、用户评价与反馈、天气和节假日等外部环境数据。对外,“如如”大模型游客服务智能体,具备多角色能力,能够“变身”游前行程规划师、游中私人讲解员、游后旅行分享家,为游客充当“文旅万事通”,提供权威、实时、全面的全程智能服务。“如如”文旅大模型可以通过自动化和智能化的功能,帮助基层管理者减少重复性和低效的工作,提高整体工作效率。“但是,‘如如’大模型在开发和应用过程中存在数据的获取与整合困难,获取数据需要和区文旅局、区史志办、区金融办、区商务局等各类机构反复沟通、推进。并且,在这一过程中需要处理大量的多源异构数据,因此数据的清洗、标注和整合成为开发中的一个难点。此外,如何保证模型在各种复杂场景下的高效运行也是一个重要的技术挑战。”(访谈编码:20240813RR)
在开发、使用和维护文旅大模型过程中,还存在一些潜在风险。“首先是技术更新带来的风险,随着AI大模型技术的快速发展,系统需要不断升级和迭代,才能保持其竞争力。其次是目前政府关于如何安全、有效地应用大模型的风险治理框架尚不完善,这可能导致数据安全风险,系统处理大量敏感数据,必须确保这些数据在使用和存储中的安全性。此外,对于一些敏感问题,训练风险敏感数据,设置敏感词拒答,并采取对应的回答话术。”(访谈编码:20240813RR)
(三)政务办公类:京策大模型
传统的判别式大模型已经进化到生成式人工智能,为解决政策领域政策不好找、政策不好管、政策不好理解、政策不好写等相关难题,北京瑞莱智慧科技有限公司支撑北京市政务服务和数据管理局研发完成政策大模型,于2024年1月在北京市一体化政策服务平台(“京策”)正式上线应用,“近三分之一的北京市公务员使用‘京策’大模型,既解决写作的问题,又促进创新性的思考”(访谈编码:20241015JC)其数据来源主要是基于十四万余篇公开政策构建了政策库,“我们一直在做高质量的社会主义价值观的数据集,数据集包括两部分,一是基础的语料库,二是高质量调用数据集。”(访谈编码:20241015JC)对内,“京策”大模型涵盖政策检索、政策储备库、政策分析、政策预制、政策词典以及政策画像等功能,实现政策的闭环管理。
“京策”大模型应用于政府部门最大的挑战就是安全性和可靠性,“当前,大模型应用的理论基础存在缺陷,可能导致面临幻觉风险、伦理风险,并对资源安全、传统的网络信息安全、生产安全和社会安全等造成影响。”(访谈编码:20241015JC)“京策”大模型在应用过程中还面临数据使用的挑战,主要是需要持续收集训练语料,通过模型训练提升政策大模型的多维度能力。例如,分别针对阅读理解数据、复杂指令数据、角色扮演数据、写作数据、无害数据等进行训练,提升模型效果。此外,还有算力问题,“可能依托人工智能系统去控制一个大型的民生工程,假设算力突然中断,那么这个系统也将崩塌,其他的运作也随之失效。”(访谈编码:20241015JC)
(四)管理决策类:社区通+小鲸AI
上海鲸邻信息科技有限公司致力于“互联网+社会治理”模式研究与实践,一方面创新运用互联网、大数据等技术服务社会治理领域;另一方面专注于社区治理咨询服务领域,打造社会治理线上线下互动体系。“对于人工智能的探索和应用经历了三个阶段历程:第一阶段是信息化建设,通过建社区OA,把参与理念体现出来,同时做了一些高质量数据的积累和预训练数据的积累。第二阶段是AI的审核预判,但是没有从根本上解决人的问题。第三阶段是AI的智能体,通过AI赋能到社区基层干部。”(访谈编码:20240706SQT)
“社区通”是上海市宝山区首创的互联网时代基层治理新模式,以居村党组织为核心,基于移动互联网和大数据技术,构建了一个线上线下协同运作、政府和辖区居村民良性互动的工作系统。“社区通平台有区级的观察模式,政府借助这种观察模式可以穿透所有层级直达底层社区,从而了解到基层居民最关注的问题以及最近的矛盾问题,并做出决策。对于基层居委会来说,借助社区通平台,可以高效传递信息、使隐性问题显化,促进议事协商。”(访谈编码:20240706SQT)
2023年10月,依托“社区通”多年的经验知识积累,鲸邻科技推出了基于生成式预训练Transformer技术的社区治理行业应用——社工AI助手“小鲸”。数据主要来源于居村信息、居村发布内容、社区互动、居村案例、政府公开政策等。
“‘小鲸’是专门为广大基层工作者减负增能的一个人工智能助手,一共有三重身份。它的一重身份像社区里面经验丰富、见多识广的智囊,在社工矛盾、邻里问题等需要去解决处置时,只要把具体的情况描述清楚给到‘小鲸’,它就会首先给出一个关键点的提炼,然后从不同的维度全面展开,分析每一个维度具体该怎么去做,从而给出完整的建议。它的二重身份是任何一个社工的成长伴侣或者学习伴侣,对于社工来说,在使用的过程中会很友好。它的三重身份是一些日常活动策划、调研通知公告等文案的构思和策划助手,能从专业的角度给出完整准确的信息。”(访谈编码:20240706SQT)
“小鲸”的主要流程包括两步:一是用户接入与交互启动,社区工作者可以在“社区通”居委端管理页面点击“全科社工·AI助手”入口直接一键登录。二是需求识别与响应,社区工作者根据工作需求选择服务模式,场景模式通过“任务类型+工作条线”的复合场景,精准定向地生成与工作需求高度匹配的结果;高级模式聚焦较为复杂的应用场景,模拟与人类助手之间的互动。“小鲸”应用过程中在数据工作方面也面临挑战,包括多部门联动与数据共享有障碍,影响数据的整合和利用效率,增加了协调关系的难度。
(五)案例讨论
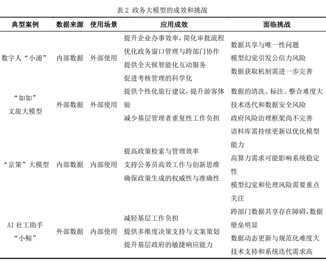
数字人“小浦”、“如如”文旅大模型、京策大模型和社工AI助手“小鲸”四个案例充分展示了政府为不断适应和发展生成式人工智能而做出的努力,政务大模型的接入和应用则对数据、组织和信息化条件产生了更多要求(参见表2)。

1.政务大模型应用于政府治理的差异分析
(1)数据来源与使用场景的差异化配置
首先,案例间的数据来源存在明显分界,数字人“小浦”和“京策”大模型主要依赖政府内部数据(电子证照库、政策文件等),强调数据的权威性与规范性;而“如如”文旅大模型和“小鲸”则以外部数据为主(游客行为数据、社区互动数据),注重数据的多样性与动态性。
其次,根据服务对象不同,场景划分为“内部-外部”两级。数字人“小浦”和“如如”文旅大模型面向公众与企业提供外部服务(智能审批、旅游推荐),侧重提升服务效率与用户体验;“京策”大模型和“小鲸”则聚焦政府内部场景(政策管理、基层治理),旨在优化组织流程与决策支持。
(2)应用领域与核心功能的差异化定位
不同政务大模型根据服务对象和治理需求的差异,展现出多元化的应用取向与功能侧重。政务服务类模型(“小浦”)以简化审批流程为核心,通过自动化处理高频事务,释放人力资源;社会服务类模型(“文旅”大模型)强调个性化服务供给,依托多源数据分析,提升公众参与度和满意度;政务办公类模型(“京策”大模型)聚焦政策全生命周期管理,助力公务员高效履职与科学决策;管理决策类模型(“小鲸”)则致力于基层治理能力的增强,通过智能分析提升问题响应的精准性与敏捷性。
2.政务大模型应用于政府治理的条件
通过对四个案例的横向对比分析,可以发现政务大模型的成功应用需依托数据条件、组织条件与信息化条件的协同支撑。尽管各案例在数据来源、应用场景、功能定位上存在差异,但其所需条件的共性特征为政务大模型的敏捷治理提供了重要启示。
(1)数据条件:高质量与动态整合是核心基础
所有案例均强调高质量数据的必要性,“小浦”依赖电子证照库、区块链平台等公共数据资源库;“京策”大模型需要接入权威来源的新闻、政策解读、市场等信息数据,用于确保训练语料和生成内容质量;“如如”大模型强调整合多源异构数据,社工AI助手“小鲸”则需动态更新的社区互动数据。数据质量直接影响模型的准确性与可靠性,尤其是避免“模型幻觉”的关键。
(2)组织条件:协同机制与能力建设是落地保障
各案例均需突破传统组织壁垒,推动跨部门协同与流程再造。“小浦”依托政务服务综合窗口改革,“如如”大模型需文旅局、金融办等多部门协作,社工AI助手“小鲸”则需基层部门的数据联动。因此,推动组织架构扁平化,建立敏捷响应的跨部门协作平台和数据共享机制非常必要。
(3)信息化条件:技术适配与资源投入是关键支撑
所有案例的实现均需依托先进技术底座,尤其是生成式大语言模型等前沿技术,以构建核心算法能力,并根据具体的治理场景进行定制化微调。同时,还需要硬件资源支持(GPU、服务器等),以满足海量数据处理和实时交互需求。例如,“京策”大模型依赖高算力保障政策生成的稳定性,“如如”大模型需要预训练与微调技术提升个性化服务能力,社工AI助手“小鲸”则结合社区治理需求优化自然语言生成逻辑。因此,必须深入探索面向细分场景的技术适配策略,并加大对大模型研发和算力基础设施的持续投入。
3.政务大模型应用于政府治理的挑战
(1)高质量数据供给存在结构性梗阻
无论是内部数据的标准化(“小浦”的数源不一致),还是外部数据的整合(“如如”大模型的异构数据清洗),高质量数据供给仍是政务大模型有效运行的前提。当前数据的采集、标注、存储、处理等环节面临困难,存在数据不完整和质量不高的问题,影响模型的训练效果。此外,数据的多样性和复杂性增加了标注难度,且大量的历史数据需要人工校正,数据矫正和微调困难。
(2)跨部门协同存在落地障碍
各政府部门有不同的职责和数据规范,条块分割明显,存在数据壁垒、沟通障碍、数据标准不一、格式各异的情况,无论是数据共享(社工AI助手“小鲸”的部门壁垒)还是场景联动(“如如”大模型的多机构协作)均面临较大阻力,增大了协调关系的难度,导致多部门联动与数据共享存在障碍,影响数据的整合和利用效率。由此可见,跨部门协同成为政务大模型落地的关键瓶颈。
(3)个人隐私保护与数据安全治理机制有待完善
海量数据带来了数据噪声、数据偏见、数据泄漏风险,尤其考虑到政府数据的敏感性,如何在保障数据安全的前提下促进数据共享成为一大挑战。然而,关于政府如何安全、有效地应用大模型的风险治理框架尚不完善,这可能导致在新技术应用过程中存在安全隐患和合规风险。
(4)模型幻觉与技术迭代面临双重压力
AI大模型存在“幻觉”现象,即输出内容在形式上逻辑自洽、语义通顺,实则存在事实错误或推理失误,其根源在于数据缺陷、模型复杂性和上下文理解能力不足等。例如,“小浦”的应答限制、“京策”大模型的准确率需求等,反映出模型输出可靠性对政府公信力的潜在威胁。与此同时,公共服务场景对模型的容错率要求极高,任何细微的错误都可能引发公众的不满和舆情事件。此外,即便在技术不断演进、资源持续投入、模型持续训练与迭代优化的前提下,“幻觉”问题依然无法被根除。
五、政务大模型的敏捷性治理对策
随着政务大模型不断迭代升级并在多样化的公共服务场景中应用,政务大模型嵌入公共服务的广度、深度、影响力持续增强,公共服务模式也愈加复杂。政务大模型使得政府治理智能化获取了更大的技术优势,也带来了系列新问题、新挑战,指向了传统治理范式的局限性,为了保持技术应用与风险控制的动态,需要服务模式突破与治理工具创新组合,敏捷治理这一新范式,成为了重要思路。敏捷治理致力于实现治理中的“敏捷性”,旨在形成一种快速、可持续地感知、适应和应对环境变化的能力。
(一)建立健全数据管理机制,提升数据质量
敏捷治理强调克服部门之间的数据壁垒,实现跨部门的数据共享和合作。建立健全数据管理机制,可以确保平台的数据采集、存储、处理和分析过程合规安全。首先是数据采集,明确采集范围,规范采集流程。其次是数据清洗和标准化,来自不同来源和格式的数据需要有效整合,开发自动化的数据清洗和标准化工具,确保数据的质量和一致性。通过建立数据清洗标准规范,并搭建标准化的事件处理工具来整合处理多个来源的数据,包括基层网格员上报的事件数据、相关部门提供的数据等。通过工具,将重复事件、无效事件等数据进行剔除,确保数据的准确性和一致性,提高数据处理的效率。再次是数据修正,通过公共服务参与人员、互联网企业和专家的帮助,对训练结果进行判别,不断地对错误数据进行修正,并反哺给大模型,形成较为准确的数据集,提高模型对文本内容识别的精确度。最后,加强跨部门数据共享与整合,提升数据质量,为科学决策提供精准支撑。
(二)数据隐私保护和数据安全保障
要充分发挥敏捷治理中扬长避短的思想,提高数据使用的韧性。针对数据隐私,通过区块链、安全多方计算(MPC)等新技术,推动各部门数据和市场化平台可信数据有效融合,创造公共服务数据新价值。针对数据安全,需要采取严格的数据保护措施,防止数据泄露和滥用。这包括数据加密、访问权限控制、数据脱敏等技术手段,确保数据的合法合规使用。数据加密可以防止数据在传输和存储过程中被非法访问和篡改;访问控制可以限制只有授权人员才能访问和使用数据;数据脱敏可以在数据分析和处理过程中保护个人隐私。此外,建立健全数据安全管理体系,定期进行安全审计和风险评估,及时发现和解决安全隐患,确保数据的安全性和可靠性。最后,还要制定应急预案,建立灾难恢复体系。
(三)加快政务领域大模型应用规范
敏捷治理提倡将软法充分融入生成式人工智能治理实践,在治理目标明确的前提下,由硬法和软法协同发力。政府在推进大模型应用的同时,应建立相应的规范指引和风险防范体系,着力实现新技术、新模型应用的安全、向善、可信、可控。借鉴国内外先进经验,加快制定政务大模型应用的相关法律法规,明确数据收集、存储、标注、使用等方面的权限与边界,确保技术应用合法合规。同时,出台配套政策,鼓励技术创新。建立政务大模型的技术标准、安全标准、评估标准等,形成完善的标准体系。通过标准化工作,促进技术可操作性和数据共享,降低应用成本,提升整体效能。
(四)框定场景范围,分类循序推进应用
敏捷治理强调治理的持续性、灵活性,根据实际情况不断进行调整。政务大模型赋能政府治理活动广泛,需要根据政府职能和公众需求,精准框定政务大模型的应用场景,如智慧政务、基层治理、应急响应等,不同的场景选择对应不同的大模型类型。相关部门需要根据业务领域、职责范围和工作目标等,有目的性的选择适合的大模型进行训练。同时,还可以通过结合具体的场景实践,创新性地开发本领域的多模态大模型,促进专业大模型、特定领域小模型和领域大模型有机结合,进而在不同的治理实践中优化服务提供方式。值得注意的是,政务大模型的训练需要先专注于基础的逻辑,然后再不断深化训练内容,逐步提高垂类大模型应用范围和输出结果的准确度。
(五)加强技术保障,完善政务大模型架构设计
敏捷治理强调在技术快速演进中实现动态响应与有效调控,要求在“发展中实现治理”。大模型和应用场景是相互作用的,政府部门和建设厂商需要持续投入数据及技术资源进行模型的维护和调校优化,持续增强模型精准度,避免技术故障,影响用户体验。可以探索更广泛适用的通用框架与模型层能力:在模型设计、数据标准化和算法开发方面进行深入研究,以确保模型的可复用性和适应性。为了打破模型孤岛,保证不同模型之间的有机协同,应当构建模型综合体,形成基于数字化的治理新结构。通过联动各数据局、大数据中心的信息,变革政府形态、职能结构和履职方式。最后,还需要建立评价体系,可以从能力域和价值域两个维度评价政务大模型的体系,确保模型能够提供智能化、高效率和高质量的服务。
六、结论与讨论
在政策支持、产业参与和技术支撑下,政务大模型已经在行政审批、智能问答、信息录入等多个政府治理领域的创新实践中取得了显著进展,推动了数字政府从“体验优先”向“效能优先”转变,为公共服务的智能化带来了深刻变革。建设政府治理领域的大模型平台不仅是技术创新的趋势,更是实现政府高效治理、服务民生的重要手段。政务大模型带来的价值会随着未来应用场景的不断拓展而增加,并可能创造新的应用接口、构建新的应用生态、带来服务效率提升及潜在的商业模式变革。尽管如此,当前政务大模型的应用尚处于起步阶段。技术本身尚不成熟,模型的赋能效果有限,在模型幻觉、标准建设、数据利用和保护等方面仍存在很多问题,政府推动政务大模型应用仍需要不断探索其价值点及使用方法。
在未来的政府智能化转型过程中,有必要基于敏捷治理的视角,以快速回应公众需求为导向、以提升公众满意度为出发点,依据技术发展与应用变化而快速、灵活、主动地调整治理手段、工具和政策等,进一步完善政务大模型的架构体系,进而增强公共服务的韧性。从场景创新的实践层面,回应生成式人工智能的“敏捷性”治理追求。值得注意的是,政务大模型在政府部门的应用,有数据来源和场景应用的差异性,需要从分类试策的角度,对政务大模型进行分类治理,及时提出政务大模型的开发和使用指引,实现模型开发与实践应用的深度耦合。
编辑:张恒硕